返回引导页
|
返回首页
|
关于学会
|
联系我们
首 页
关于学会
学会简介
学会领导
学会章程
学会组织结构
学会理事会
学会监事会
学会工作委员会
信息中心
学会新闻
学会公告
媒体报道
行业动态
展会展览
国际交流
专业分会
储能专委会
辅机专委会
自控专委会
锅炉专委会
材料专委会
核电专委会
透平专委会
热力与燃气专委会
水轮机专委会
工业气体专委会
新能源设备专委会
叶片制造专委会
环保技术与装备专委会
学术交流
国内会议
国际会议
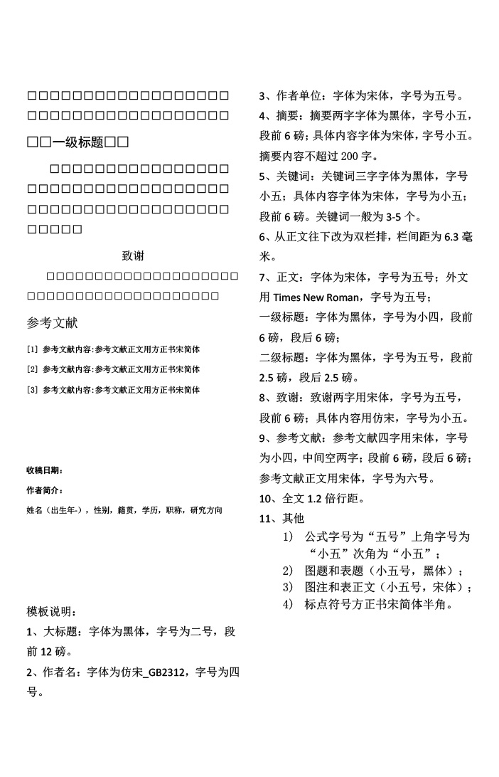
科技论文
会议征文
科普知识
能源知识
科普活动
学会刊物
动力工程学报
发电设备
党建工作
会员中心
会员条例
团体会员申请表
会费管理办法
会员单位
调整会费标准决议
下载中心
联系我们
信息中心
学会新闻
学会公告
媒体报道
行业动态
展会展览
国际交流
学会公告
您现在的位置是:
首页
>
信息中心
> 学会公告
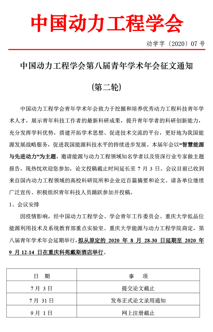
2020年动力工程学会青年学术会征文通知(第二轮 )
发布时间:2020-06-04 阅读次数: 65159
上一篇:
2020年锅炉专委会会议征文通知
下一篇:
亚洲危险废弃物处置大会(Asia Hazardous Waste Treatment Congress)
Copyright ©
中国动力工程学会
版权所有
地址:中国·上海 闵行区剑川路1115号 电话:021-54705106 传真:021-54705106 邮编:200240
沪ICP备19041952号-1
中华企业视窗
提供技术支持